Information

Scottish Parliament election: 7 May. This site won't be routinely updated during the pre-election period.

Making the Case for Nature: insights from Scotland's Natural Capital analyses

This report is an analytical review consolidating Scotland's Natural Capital evidence base. Synthesises over a decade of analyses to distil key insights to help inform better decision-making across government, business, and society.


Appendix A : Technical Appendix

A.1 UK Natural Capital Account Components

The UK National Capital Accounts have three main components as set out below. These are based on the United Nations System for Environmental Economic Accounting (UN SEEA).

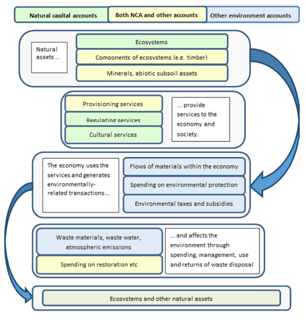
Components of a Natural Capital Account

Components of a Natural Capital Account

A.2 Environmental accounting and oil and gas

Flowchart showing environmental accounting and oil and gas

Environmental accounting

Natural capital accounts are seen as an extension to the main national accounts within the UN System of National Accounts (SNA). This can lead to overlap between the use of natural resources which are included in the natural capital accounts and the supply of economic goods and services which are included in the SNA. These are recorded as SNA benefits and are usually natural resources which are extracted and supplied to other users within the economy, for example oil and gas.

The value of provisioning services such as oil and gas is different in the natural capital accounts compared to its value in economic data. This is because in the natural capital accounts a resource rent approach is used. This is the annual return stemming directly from the natural capital asset which represents the surplus value to the extractor or user of a natural capital asset calculated after all costs, including opportunity costs, have been considered.

A.3 Measuring the economic reliance on natural capital

Flowchart measuring the economic reliance on natural capital

Contact

Email: Georgia-Lee.Smith@gov.scot

Back to top