Information

Scottish Parliament electionthis site will be updated once a new Cabinet is appointed.

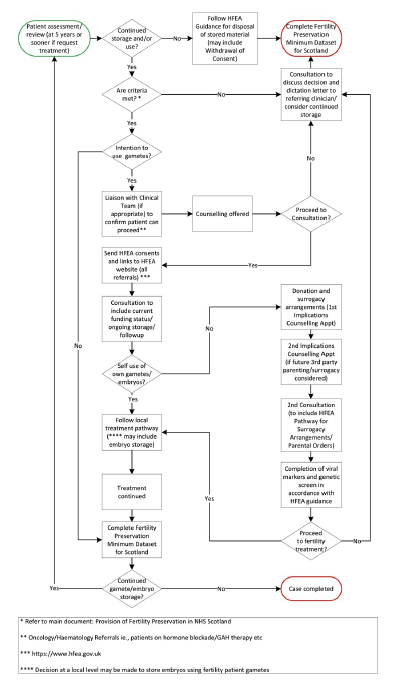
Fertility preservation provision in the NHS in Scotland: guidance

Scottish Government and NHS Scotland fertility preservation guidance provides recommendations and guidance for clinicians on which patient groups should be considered for fertility preservation treatment and individual eligibility criteria.


Back to top