Fertility preservation provision in the NHS in Scotland: guidance
Scottish Government and NHS Scotland fertility preservation guidance provides recommendations and guidance for clinicians on which patient groups should be considered for fertility preservation treatment and individual eligibility criteria.
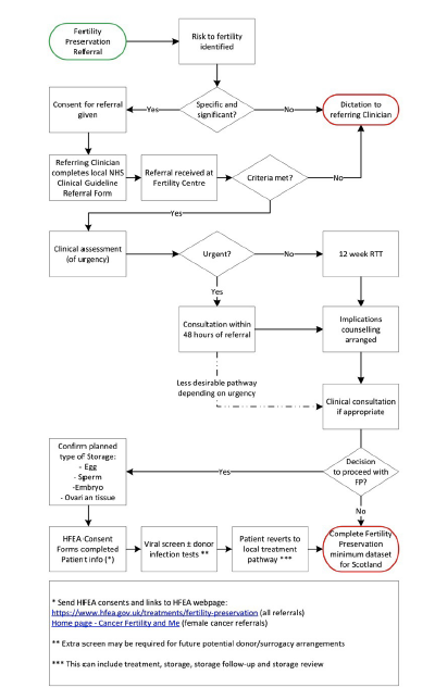
Annex G
Consultation should ideally be within 48 hours, but there may be occasions where it will be longer.
Contact
Email: anthea.taylor@gov.scot