Information

Scottish Parliament election: 7 May. This site won't be routinely updated during the pre-election period.

Veterans Mental Health and Wellbeing Pathway – National Framework

A national framework setting out plans for a Veterans Mental Health and Wellbeing Pathway


6. Core Elements of Delivery

To ensure that veterans can access the right level of support, from the right person, at the right time, the forthcoming national Pathway will adopt a “hub and spoke” care model.

The introduction of a national digital “hub”, and regional “spokes”, will enable veterans to access the most appropriate local support and services for their unique needs.

The model is intended to be flexible to respond to the presenting need(s). It represents a ‘no wrong door’ approach, regardless of where a veteran accesses support. This will ensure a more streamlined service user journey, as well as enabling the collection of better data. This, in turn, will be used to inform service improvements and drive forward innovation around service delivery

“People should not have to struggle so hard to get the support that they need so badly. Veterans need to know what is out there and have a big, clear picture of what it all looks like.”

  • Veteran, Focus Group as cited in the Scottish Veterans Care Network Action Plan 2021
Figure 2
Plain Text can be found below.

Figure 2 above represents how the “hub and spoke” model will work in practice.

A national digital hub is expected to act as the main entry point for veterans.

It is anticipated that two regional “spokes” will facilitate local, co-ordinated support, tailored to individual needs and preferences for people with less complex mental health needs. The “spokes” will also provide access to peer support from people with lived military experience. Further detail about how this will work is below.

A national digital “Hub” will be the dedicated entry point, via a digital front door, for many veterans. The Hub will host an online referral form which can be accessed easily in order to gain access to support. It will also host self-help information and veteran-specific clinical guidance. It is acknowledged that veterans may also access direct support in other ways, and that some veterans may need support when accessing the digital referral form. The Hub will also act as a central point to host management information about how veterans' mental health and wellbeing services are being used.

Once a veteran has asked for help via the Hub, the regional “spokes” will then facilitate and co-ordinate local support for the veteran, in order to meet their own presenting needs and preferences.

Part of this support will include access to veteran-specific peer support, from those who understand military service life and associated challenges. The regional “spokes” may also provide an equitable network of evidence-based digital therapeutic interventions that are clinically supported and offered where appropriate. At all times, the needs of the individual will be at the heart of the combination of services being offered, and individuals will remain fully involved in the decision-making process.

“ Someone that has lived some of what you have lived... When you join the Armed Forces you join a certain band of like-minded people, a family. If you have a peer worker the experience goes a long way.” - Veteran, Focus Group as cited in the Scottish Veterans Care Network Action Plan 2021

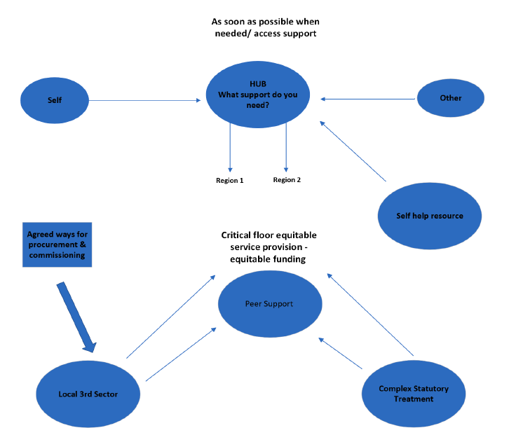
Figure 3 below represents how referrals into the “Hub and spoke” model are intended to work.

Figure 3
Plain text below.

Figure 3 shows that each veteran will access support through the national digital Hub. From there, the veteran will be directed to the relevant regional “spoke” and provided with the most appropriate treatment. This may include local third sector support, or treatment from clinical services where needs are more complex.

Contact

Email: Julie.Crawford@gov.scot

Back to top