Information

Scottish Parliament election: 7 May. This site won't be routinely updated during the pre-election period.

Supporting Children's Learning - Code of Practice: statutory guidance - fourth edition

The Code of Practice on Supporting Children's Learning provides statutory guidance on the Education (Additional Support for Learning) (Scotland) Act 2004. We are consulting on the refreshed guidance, designed to improve clarity, readability, and navigation for all users.


4. Planning and Providing Support

What this chapter covers

1. Planning for learning is a continuous process, evolving from pre-school through school and into lifelong learning. Education authorities must ensure that every child or young person with additional support needs receives adequate and efficient support for their education.

2. This chapter provides a detailed explanation of the responsibilities of education authorities to plan for and provide appropriate support for children and young people with additional support needs.

Staged approach

3. In alignment with Getting it right for every child, schools and early learning settings follow a staged approach to ensure needs are identified and met at the earliest possible stage. The process typically follows these steps:

1. Initial identification by the practitioner

  • The practitioner notices that a child or young person requires additional support.
  • The practitioner adapts teaching strategies to help overcome barriers to learning.

2. School-based support

  • If initial support is not effective, the practitioner consults within-setting support, such as:
    • Learning support staff.
    • Additional in-class support.
  • The school may develop a profile of need prior to considering an Individualised Educational Programme (IEP).

3. External educational services involvement

  • If school-based interventions do not meet the child’s additional support needs, the school seeks external advice, for example:
    • Visiting teachers (e.g., for sensory impairments).
    • Educational psychologists.
  • This information is incorporated into a single-agency plan.

4. Multi-agency support

  • If further support is needed, the school consults services outside education, such as:
    • Health services (e.g., speech and language therapy, mental health support).
    • Social work services.
    • Voluntary organizations under service-level agreements.

4. When multiple agencies are involved, the education authority should develop an integrated multi-agency support plan, following the Getting it right for every child (GIRFEC) approach[61]. Some children may also require a co-ordinated support plan (CSP) (see planning tools).

5. There are variations in the above model. Some schools use a more integrated approach, where external specialists (e.g., visiting teachers or educational psychologists) provide advice at the early stages rather than waiting for formal referrals.

6. In some settings, such as special schools, external services may work collaboratively with teachers from the outset. This approach can:

  • Prevent delays in support.
  • Provide teachers with effective strategies without requiring formal referrals.
  • Help resolve issues early, reducing the need for multi-agency intervention.

7. Flexible and collaborative approaches ensure that children receive timely support, helping them to achieve their potential in school.

8. Local authorities use a wide range of approaches to planning and providing support. In education they usually reflect a staged approach varying from three to six stages. These variations may be influenced by local priorities, resources, and specific community needs. Despite the differences, the underlying principles of early identification, targeted support, and collaborative planning remain consistent.

9. The 2004 Act does not prescribe any particular model of support provision. The paragraph below shows some of the common features to be found in most models of staged assessment and provision and in the approach adopted through Getting it right for every child and the National Practice Model[62].

10. Core components of staged intervention:

Stage 1 - Universal Support

  • At this foundational level, educators implement inclusive teaching strategies and classroom adaptations to meet diverse learning needs.

Stage 2 - Additional Support

  • When universal approaches are insufficient, further assessment is needed and targeted interventions are introduced. This may involve small group work, specialised teaching methods, or short-term programs designed to address specific challenges.
  • A named individual from within the school co-ordinates the approach. Interventions at an individual level may be recorded in a local Additional Support for Learning Plan, a Child’s Plan or an individualised educational programme (IEP).

Stage 3 - Enhanced Support

  • For children and young people with more complex needs, enhanced support includes individualised plans, and may involve collaboration with external specialists such as educational psychologists or speech and language therapists.
  • A named individual co-ordinates the approach. A Child’s Plan or individualised educational programme (IEP) is expected to be in place.

Stage 4 - Intensive Support

  • At this level, multi-agency collaboration is essential. Comprehensive, individualised programmes are developed, potentially involving health services, social work, and other relevant agencies to provide holistic support.
  • A lead professional is responsible for co-ordinating the overall approach. A co-ordinated support plan will be considered and may be in place, if the criteria are met.

Planning tools

11. Different levels of planning may be required to make sure that children and young people get the right support. Planning in education should aim to:

  • Clearly define the learning goals and the additional support required.
  • Include parents, children and young people in decision-making.
  • Ensure co-ordination between education and other agencies.
  • Include an integrated plan of action.

Child’s Plan

12. The non-statutory child’s plan within GIRFEC is an important part of how children’s and related services can work in a co-ordinated way to support the wellbeing of children, young people and their families.

13. The 2023 Getting it right for every child practice statement[63] reflects the relationship and alignment between statutory and non-statutory plans, and legislative and policy developments.

14. A personalised child’s plan within GIRFEC is a non-statutory plan which should be considered when those working with a child or young person and their family identify, through an assessment of wellbeing using the wellbeing indicators, that the child or young person needs a range of extra support beyond universal provision to be planned, delivered or co-ordinated.

15. The support may be provided by a single agency, or co-ordinated across a number of agencies. Where several agencies are involved, it is good practice to agree a lead professional to co-ordinate the planning and delivery of the support.

16. The child’s plan should offer children, young people and their families a simple planning, assessment and decision-making process which leads to the right help, at the right time. It should reflect the voice of the child or young person at every stage and include a clear explanation of why the plan has been created, the personalised actions to be taken and the expected improvement for the child or young person.

17. The child’s plan should be clear about which services or people will provide support, who will take responsibility for co-ordinating that support, and the way in which it will be provided.

Individualised Educational Programme (IEP)

18. An individualised educational programme (IEP) is a non-statutory document that outlines the steps to be taken to help a child or young person with additional support needs to achieve specified learning outcomes.

19. Education authorities may use different names for an individualised educational programme (IEP). These are referred to as ‘plans’ and are sometimes called: Individual Support Plans (ISPs), Educational Support Plans (ESPs), Additional Support Plans (ASPs).

20. They can be standalone or be incorporated into other plans, for example, a non-statutory Child’s Plan developed within the GIRFEC approach.

21. The IEP should be developed for, and with the child or young person and their family. This collaborative approach enables everyone to work together to identify and regularly review agreed targets and outcomes in relation to the identified areas of need.

22. To establish an IEP the child or young person’s needs will have been assessed, usually as part of a staged intervention process. It also means that it has been agreed that these needs cannot be planned for by their teacher or early years practitioner through universal planning.

23. More information on the content of IEPs can be found on Parentzone Scotland[64].

Co-ordinated support plans (CSPs)

24. Co-ordinated support plans are designed for children and young people with significant additional support needs arising from complex or multiple factors.

25. For a co-ordinated support plan to be put in place those needs will be likely to continue for more than a year and require support from the education authority in the exercise of any of its other functions or from at least one other agency outside education (e.g., health, social work).

26. The purpose of the co-ordinated support plan is to ensure that support is co-ordinated across all agencies.

27. Other non-statutory plans (e.g. Child’s Plan) cannot replace a co-ordinated support plan, but should work alongside it.

28. Further details on co-ordinated support plans, including the legal requirements, are presented later in this chapter.

How support is co-ordinated between different agencies

29. There is a range of plans that a child or young person may have including medical and nursing, occupational therapy, speech and language therapy, physiotherapy plans. Each plan is developed based on an assessment, with clear objectives and outcomes to monitor progress.

30. These plans should be linked to education plans to ensure that children’s and young people’s learning needs are considered together while support is effectively co-ordinated between schools and other providers. This will help everyone working with a child or young person and their families to consider what other support their respective agencies could offer to help promote the child or young person’s wellbeing and reduce repetition for families.

31. Under the 2004 Act, education authorities and appropriate agencies must work together to meet children’s additional support needs. Early identification and intervention by other agencies can significantly improve a child’s education and life outcomes.

Key Interventions from Health Services

32. Universal Health Visiting Pathway[65]

  • Provides home visits, child health reviews, and assessments to identify early support needs.

33. Universal Newborn Hearing Screening

  • Introduced by NHS Boards following national guidance from the UK National Screening Committee.
  • Helps detect hearing issues early, ensuring children receive timely support.

34. Pre-school Vision Screening

  • All children should be screened for vision difficulties by an orthoptist in their pre-school year (ages 4-5), following Public Health Scotland (“See4School”[66] national guidelines).
  • Sharing Information to support children’s needs.

35. NHS Boards should have clear arrangements in place to:

  • Identify and assess children with hearing or vision difficulties that may affect their learning.
  • Share relevant information with education authorities where necessary and proportionate, ensuring support is in place as early as possible.

Duties of Appropriate Agencies

36. The 2004 Act promotes collaborative working between education authorities and other agencies to ensure effective assessment, intervention, planning, provision, and review for children and young people with additional support needs.

37. Appropriate agencies have a legal duty to assist an education authority in fulfilling its responsibilities under the 2004 Act unless:

  • The request is incompatible with the agency’s own legal or statutory duties.
  • Providing support would seriously impact the agency’s ability to carry out its other essential functions.

Example:

An education authority requests speech and language therapy for a child. The NHS Board agrees that therapy is required but explains that all therapists are already working at full capacity. If releasing a therapist would compromise support for other children, the NHS Board may refuse the request under the 2004 Act.

Seeking Advice and Information from Other Agencies

38. Education authorities have a legal duty to:

  • Seek relevant advice and information from appropriate agencies and other professionals.
  • Take this advice into account when determining whether a child or young person has additional support needs and/ or requires a co-ordinated support plan.

39. This ensures that decisions about support provision are informed, evidence-based, and tailored to the child’s needs.

Requesting Help from an Appropriate Agency

40. If an education authority believes that another agency could help fulfil its responsibilities under the 2004 Act, it can formally request support. The request must:

  • Clearly specify the type of support required.
  • Be directed to an appropriate agency, such as an NHS Board, local authority, or further education institution.

Example: An education authority may request an NHS Board to assess a child's vision or hearing if they are experiencing learning, behavioural, or speech difficulties.

Response Time for Requests

41. The Additional Support for Learning (Appropriate Agency Request Period and Exceptions) (Scotland) Regulations 2005[67] require agencies to comply with requests within 10 weeks, except in the following situations:

  • An assessment or examination cannot be completed within the timeframe.
  • The child or young person misses an appointment.
  • Information from another agency is needed but is not yet available.

42. If an agency cannot meet the 10-week deadline, it must inform the education authority of the delay and provide a new deadline, which must be as close as possible to 10 weeks but no longer than 16 weeks.

Working Together to Support Children and Young People

43. Education authorities and appropriate agencies must work together to provide effective support. This can include:

  • Joint discussions to improve service coordination.
  • Requests for assessments and support services.

Cross-Boundary Support Requests

44. If an education authority requests support from social work services in another local authority, it is considered a request to an appropriate agency. However, if social work services are within the same local authority, they are not classified as an "appropriate agency" but are still legally required to support education services.[68]

45. Requests for support must align with the authority’s statutory duties as well as other responsibilities, ensuring they do not unduly affect the agency’s ability to function.

Addressing Refusals of Support

46. In most cases, appropriate agencies should provide the requested support. However, if an agency refuses a request, it is the responsibility of the education authority to:

  • Negotiate with the agency to resolve the issue.
  • Provide or arrange alternative services.

47. If an NHS Board refuses a request, then it would be for the education authority to make arrangements to resolve the matter, including seeking formal resolution or providing the service itself.

Working with Agencies That Are Not Legally Defined as "Appropriate Agencies"

48. Some organizations that work with children and young people are not classified as "appropriate agencies" under the 2004 Act. However, education authorities are still encouraged to partner with them when appropriate.

Examples:

  • The police may support young people involved in offending behaviour.
  • Voluntary agencies may provide family support services.

49. Education authorities should continue to collaborate with all relevant agencies using a single, coordinated planning approach to provide the best possible support for children and young people.

Co-ordinated support plans (CSPs)

50. A co-ordinated support plan is a legally required document that must be regularly reviewed for children and young people who have one.

51. Education authorities must have clear processes to identify children and young people in their area who may require a co-ordinated support plan and assess their particular additional support needs.

52. Under the 2004 Act, all looked-after children and young people are presumed to have additional support needs unless proven otherwise. Authorities must also assess whether each looked-after child or young person needs a co-ordinated support plan, ensuring their education is properly supported.

Co-ordinated support plan criteria

A child or young person requires a plan for the provision of additional support if:

a. an education authority are responsible for the school education of the child or young person,

and

b. the child or young person has additional support needs arising from one or more complex factors, or multiple factors,

and

c. those needs are likely to continue for more than a year,

and

d. those needs require significant additional support to be provided by the education authority in the exercise of any of their other functions as well as in the exercise of their functions relating to education, and at least one other agency.

53. If the legal criteria is met, education authorities have a statutory duty to ensure a co-ordinated support plan is in place.

Responsibility of the Education Authority

54. Under Section 2(1)(a) of the 2004 Act, an education authority must be responsible for a child or young person’s school education before preparing a co-ordinated support plan.

Early years and pre-school

55. Children below the age of an eligible pre-school child (generally under three years old but in some cases at age 2) are not eligible for a co-ordinated support plan.

56. However, education authorities may still have a duty to provide additional support for learning in cases where additional needs arise from a disability under Section 6(1) of the Equality Act 2010. Eligible pre-school children in authority-managed or partnership nurseries may qualify for a co-ordinated support plan if they meet the criteria.

57. Education authorities should assess potential co-ordinated support plan requirements as early as possible, ideally before the age of three, using early assessments, including the 27–30 month review[69] and any plans already in place, in collaboration with parents.

School-age children and young people

58. Education authorities are responsible for children and young people attending schools under their management, as well as those placed in independent or grant-aided special schools through arrangements made by the authority or through the Children’s Hearing system. The education authority must assess whether such individual children and young people require a co-ordinated support plan.

59. If a child or young person attends a school outside their home education authority due to a formal agreement between authorities, the home authority remains responsible for determining whether a co-ordinated support plan is required, for preparing the plan and for keeping under consideration the adequacy of any plan so prepared.

60. However, if a child attends school in an authority other than the home education authority due to a parental placing request, the host authority assumes responsibility for assessing and providing support, including co-ordinated support plans.

61. Children educated at home or placed in independent or grant-aided schools by parents are not eligible for a co-ordinated support plan. However, parents, eligible children, young people or managers of independent and grant-aided schools may request the education authority to assess additional support needs and/ or co-ordinated support plan requirement, though the education authority is not obligated to comply[70].

Complex and multiple factors

62. A co-ordinated support plan is required if a child or young person:

  • Has additional support needs arising from complex or multiple factors that are likely to continue for over a year.
  • Requires significant additional support from the education authority and at least one other agency (e.g., NHS, social work services).

63. Professionals working with children and young people must assess not only whether their additional support needs arise from complex or multiple factors, but also how long these needs are expected to continue.

64. While the need for support arising from these factors may be likely to continue for more than a year, the 2004 Act[71] does not require that the “significant additional support” provided must last for more than a year if it is no longer needed.

Defining complex and multiple factors

65. Complex Factors: a factor significantly affecting school education across multiple areas of learning.

66. Multiple Factors: some children and young people face challenges in their education due to a combination of different factors. These factors, when considered individually, may not have a significant impact. However, when combined, they can create serious difficulties in learning and development.

67. As noted in chapter 2, factors affecting additional support needs may include:

  • Learning Environment: Inadequate curricular adaptations, requiring significant modifications.
  • Family Circumstances: Disruptions due to parental illness, addiction, or instability.
  • Disability/Health: Physical or mental health conditions impacting learning.
  • Social/Emotional Factors: Bereavement, trauma, or bullying affecting school participation.

68. Every child is different, so it is important to assess how these factors affect their learning. Those who work closely with the child, including teachers, parents, and the child themselves, are best placed to determine whether the challenges they face are complex or multiple.

69. A diagnosis alone does not determine the level of impact on education. Instead, the focus should be on how the child’s learning is being affected. Each child should be considered on an individual basis to ensure they receive the right support. By understanding and addressing multiple factors, those working with children and young people can create a fair and supportive learning environment for all children.

Significant Additional Support

70. A key aim of a co-ordinated support plan is to ensure effective coordination of support when a child requires services beyond what the education authority normally provides.

71. Support is considered significant when it:

  • Goes beyond the general provision available in mainstream schools.
  • Involves direct intervention from other agencies (e.g., NHS therapy services, social work).
  • Requires coordination to ensure effectiveness in meeting educational objectives.

72. Where multiple professionals from the same agency provide support (e.g., speech and language therapy and physiotherapy from the NHS), their combined contribution may be considered significant.

Court of Session on “Significant Additional Support"

73. The 2004 Act does not define what “significant additional support” means, but the issue has been considered in the Tribunal and courts. In particular, the opinion delivered by Lord Nimmo Smith in the Inner House of the Court of Session, in the case of JT is particularly relevant and binding[72].

74. The term "significant" refers to the scale of support, rather than simply whether support is needed.

75. Support may be considered significant based on its frequency, intensity, duration, and necessity for achieving educational objectives.

76. It can include:

  • Adaptations to learning and teaching (e.g., modifying the curriculum).
  • Personnel support (e.g., a pupil support assistant).
  • Specialist resources (e.g., communication aids, mobility equipment).

77. Support can be individual, in a group setting, or provided under the direction of another professional.

78. The cumulative effect of multiple professionals from the same agency (e.g., NHS therapists) can amount to significant additional support, even if each individual contribution is small. For example:

Significant Additional Support

  • A child receiving both speech and language therapy and physiotherapy from the NHS Board regularly.
  • A child receiving both social work and occupational therapy support from the local authority.

Not Significant (individually)

  • A child receiving only occasional speech therapy.
  • A child receiving only one-off social work intervention.

79. Co-ordinated support plan eligibility must always be determined on an individual basis, considering all legal criteria, not just whether the support is significant.

80. This approach ensures that children receive the necessary support while maintaining flexibility for individual circumstances.

Decision-making framework

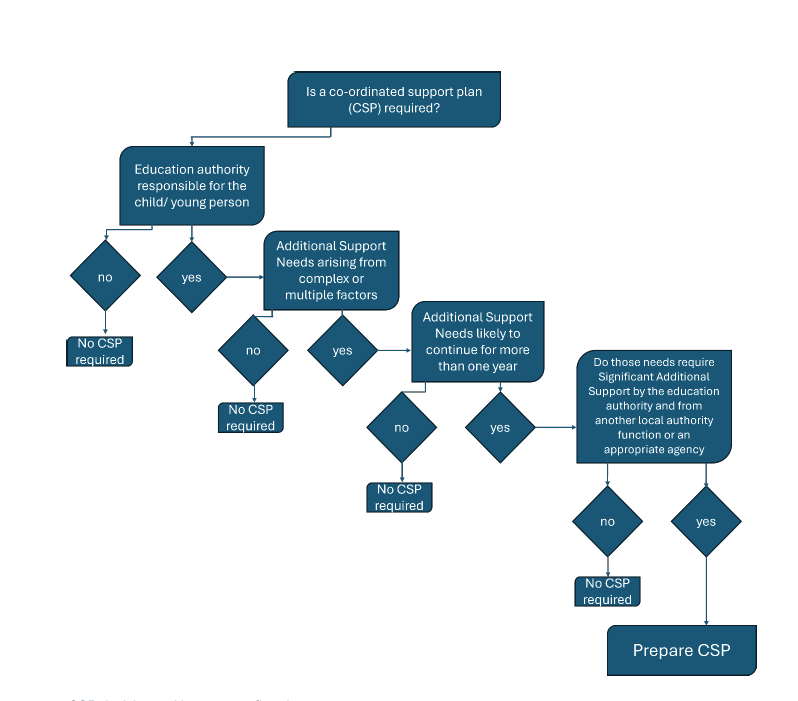
81. Authorities should follow a structured assessment process to determine co-ordinated support plan eligibility. Under Section 2(1) of the 2004 Act, the decision should be based on:

  • Is the education authority responsible for the school education of the child/ young person?
  • Does the child/ young person have additional support needs arising from complex or multiple factors?
  • Are these needs likely to continue for more than a year?
  • Is significant additional support required from the education authority and from another local authority function (e.g., social work) or an appropriate agency (e.g., NHS)?

82. If the answer is "yes" to all relevant questions, a co-ordinated support plan is required. If any criteria are not met, alternative support arrangements may be more appropriate.

83. When considering the criteria for co-ordinated support plans, the Additional Support for Learning (Co-ordinated Support Plan) (Scotland) Amendment Regulations 2005[73] should be read alongside the guidance.

84. The following flowchart provides a visual representation of the decision making process on assessing co-ordinated support plan requirements.

CSPdecision making process flowchart
CSP decision making process flowchart

Seeking and taking account of views and providing information

85. When determining whether a co-ordinated support plan is required, or in preparing one, an education authority must seek and take into account relevant advice and information from appropriate agencies and individuals. These may include health services, voluntary organizations, and social work services within the authority.

86. Additionally, the authority must consider any independent assessments or reports provided by or on behalf of the child or young person. This includes assessments privately commissioned by parents, eligible children or the young person themselves.

87. Furthermore, the views of the child, young person and parents, must be actively sought and taken into account throughout the process.

Parental participation and education authority’s responsibilities

88. If an education authority identifies a child or young person as requiring a co-ordinated support plan, it is generally expected that parents will want to participate in its preparation. Most parents are committed to supporting their child and working collaboratively with education authorities.

89. However, some parents may have concerns about the assessment process and choose not to participate. In such cases, the education authority must determine whether they have sufficient available information to proceed with the co-ordinated support plan, even if a child, young person or a parent on their behalf (where capacity applies) refuses consent for an assessment.

90. If a child or young person requires a co-ordinated support plan, the education authority is still legally obliged to prepare one, even if the parents disagree or refuse to cooperate. Parents who disagree with the decision have the right to refer the matter to the Tribunal for review.

91. Before initiating an assessment to determine whether a child or young person requires a co-ordinated support plan, the education authority must formally notify:

  • The parents or the eligible child or young person.
  • The managers of independent or grant-aided schools if they have requested an assessment.

92. Once a decision has been made, the education authority must inform these parties of their conclusion and provide information on their rights to appeal to the Tribunal if they disagree with the outcome[74].

Requesting an assessment

93. When an education authority is responsible for a child or young person’s school education, they must respond to requests from a parent, an eligible child, or a young person, to determine whether the child or young person has additional support needs or requires a co-ordinated support plan unless the request is deemed unreasonable.

94. Those submitting a request must provide sufficient reasoning to support their belief that an assessment is necessary.

95. If an education authority is not responsible for the school education of a child or young person, they may still consider requests from:

  • Parents,
  • an eligible child or young person, or
  • managers of an independent or grant-aided school

to assess whether the child or young person would require a co-ordinated support plan if the authority were responsible for their school education.

96. If the education authority declines the request, they must formally notify the relevant parties:

  • Parents,
  • the eligible child or young person, or
  • managers of an independent or grant-aided school.

97. For children or young people whose school education the authority is responsible for, the authority must notify the parents, eligible child or the young person before proceeding with the assessment process.

98. For children or young people whose school education the authority is not responsible, if the authority determines that a co-ordinated support plan would have been required had they been responsible for the child's education, they must provide the requesting party with relevant advice and information regarding the child’s or young person’s additional support needs.

99. If an education authority declines to assess whether a co-ordinated support plan is required, this is considered a decision that the child or young person does not require a co-ordinated support plan. The authority must inform the parents, the eligible child, or the young person of their right to appeal to the Tribunal.

100. Only children or young people whose school education the education authority is responsible for can refer the decision to the Tribunal.

101. If the education authority does not respond to a request for assessment within eight weeks, this is treated as a decision that no co-ordinated support plan is required. In this case, the parent, young person, or eligible child may refer the authority’s deemed refusal to the Tribunal. This eight-week deadline may be extended to 16 weeks if the request is made during a school holiday of four weeks or more.

102. If an authority agrees to assess whether a co-ordinated support plan is required but fails to make a decision within 16 weeks, this is also treated as a decision that no co-ordinated support plan is required. In such cases, the decision can be referred to the Tribunal.

103. When an education authority decides to assess whether a child or young person has additional support needs or requires a co-ordinated support plan, they must also comply with requests from the parent, eligible child or young person to arrange an educational, medical, psychological, or other type of assessment, unless the request is deemed unreasonable.

104. These requests may be made at any time, not just when determining whether a co-ordinated support plan is required.

105. Additionally, independent or grant-aided school managers may also request assessments if an education authority is considering whether the child has additional support needs or would require a co-ordinated support plan if the authority were responsible for their education.

106. Educational assessments are an integral part of school practice aiming to support the child/ young person to access an education that is right for them and to learn effectively in an inclusive environment. It includes achievement, communication and developmental assessments but is not limited to these. For example, teachers assessing health and well-being will consider a child’s mental, emotional, social, and physical well-being through their learning experiences.

107. Education authorities must take existing assessments into account when considering requests for additional assessments. They should also review any other relevant assessments, such as those from health or social work services, to determine whether further assessment is necessary.

108. It is essential that the co-ordinated support plan is developed with input from all relevant parties. The education authority must actively seek, consider, and, where appropriate, document within the plan the views of:

  • The parents and child, unless the child lacks the capacity to express a view.
  • The young person.
  • Representatives from appropriate agencies and any other individuals or organizations providing support.

109. Education authorities must establish clear arrangements for joint working with the appropriate agencies and others involved in supporting children and young people with additional support needs[75].

110. These arrangements should outline how the required support, as specified in the co-ordinated support plan, will be delivered whether by:

  • The education authority itself, or
  • appropriate agencies providing services for the child or young person.

Timeframes and process for developing a co-ordinated support plan

111. Once a parent, eligible child, or young person requests that the education authority determine whether a co-ordinated support plan is required, the authority has eight weeks to respond. At this stage, the authority does not need to provide a final decision on whether a co-ordinated support plan will be prepared. Instead, within this timeframe, they must inform the requester that they will process the request.

112. If the education authority fails to respond within eight weeks, this is legally treated as a decision not to prepare a co-ordinated support plan, allowing the parent, eligible child, or young person to appeal to the Tribunal.

CSPtimeframes
CSP timeframes. Plain text for this graphic can be found below.

Initial request

  • Parent/ eligible child/ young person requests education authority to determine whether a co-ordinated plan is required

8 weeks

  • Education authority has 8 weeks to respond whether they will process the request
  • Failure to respond = decision not to prepare a CSP

16 weeks

  • Following confirmation to carry out an assessment the education authority has 16 weeks to prepare the CSP is not required
  • Failure to respond = decision a CSP is not required

113. Once an education authority has confirmed it will assess the need for a co-ordinated support plan, it has 16 weeks to notify the parent, eligible child, or young person of its decision. The 16-week period starts from the date the authority sends formal notification of the proposal.

114. During this period, the education authority may request advice from appropriate agencies.

115. Under Section 23(3) of the 2004 Act, it is clear that an appropriate agency must comply with such request unless:

  • It is incompatible with its own statutory or other duties, or
  • unduly interferes with the ability to carry out its functions.

116. The Additional Support for Learning (Appropriate Agency Request Period and Exceptions) (Scotland) Regulations 2005[76] made under the 2004 Act, specify that appropriate agencies are expected to respond to requests for help within 10 weeks from the date the request is made by the education authority, subject to certain exceptions.

117. Within the 16-week timeframe, the education authority must:

  • Seek and consider all relevant views and information.
  • Determine whether the child or young person meets the co-ordinated support plan criteria.
  • Reach a decision.
  • Notify the parent, eligible child, or young person of the outcome.
  • If a co-ordinated support plan is required, prepare and complete the plan in accordance with the Co-ordinated Support Plan Regulations[77].

118. If a co-ordinated support plan is deemed necessary, the authority must:

  • Define educational objectives that require co-ordination of support.
  • Identify the support required.
  • Liaise with the appropriate agencies and individuals responsible for providing support.
  • Ensure that a completed co-ordinated support plan is ready within the 16-week timeframe.

119. When proposing a co-ordinated support plan assessment, the education authority must inform parents, eligible children, or young people about:

  • The agencies, departments and individuals from whom they will seek advice and information.
  • Any proposed assessments or examinations.
  • The right to request specific assessments.
  • Their right to provide information or advice.
  • Their role in the process.
  • The expected timescales.
  • Their right to appeal the decision to the Tribunal.
  • Their right to submit a placing request if they disagree with the school assigned in the plan (note: eligible children cannot make a placing request).

Efficiency in decision making

120. Most children and young people whose additional support needs meet the requirements for a co-ordinated support plan will already be known to the education authority through prior monitoring of their additional support needs. In such cases, the decision should be made quickly. However, delays may occur in situations such as:

  • The child or young person recently moving from outside Scotland, leading to limited available information.
  • An appropriate agency failing to respond to a request for help in time.

121. To avoid unnecessary delays, education authorities should:

  • Provide detailed information in the co-ordinated support plan proposal.
  • Promptly contact appropriate agencies for input.
  • Ensure decisions are made as soon as possible within the statutory timeframe.

122. The statutory 16-week period ends when the authority either:

  • Sends a copy of the completed co-ordinated support plan to the parent, young person, or eligible child (by post or email).
  • Notifies them that a co-ordinated support plan will not be prepared.

123. Best practice suggests that authorities should confirm receipt of the co-ordinated support plan with the requester.

124. If the education authority fails to make a decision within 16 weeks, this is treated as a decision that no co-ordinated support plan is required. The parent, eligible child, or young person may refer this failure to the Tribunal (in case of an eligible child this is subject to the Tribunal determining the child has capacity to make the reference).

Exceptions to the 16-week time limit

125. While education authorities are expected to comply with the 16-week deadline, the Co-ordinated Support Plan Regulations allow for exceptions in circumstances where compliance is impracticable. These exceptions include:

  • A requested assessment or examination cannot take place or its results are unavailable before the deadline.
  • An appropriate agency or other party has been asked for assistance but cannot provide a response in time.

126. If an education authority foresees a delay, it must:

  • Inform the parent, eligible child, or young person of the reason.
  • Set a new completion date, ensuring the extension is only as long as necessary.
  • Ensure the total timeframe does not exceed 24 weeks.

127. If an education authority fails to prepare a co-ordinated support plan within the required timeframe, the parent, eligible child, or young person can appeal to the Tribunal, unless an applicable exception applies. In some cases, an education authority may need to make a decision and/ or finalise the co-ordinated support plan based on available information rather than delay the process further.

Contents of a co-ordinated support plan

128. The 2004 Act and associated co-ordinated support plan regulations outline the required structure and content of a co-ordinated support plan. The plan must include[78]:

  • The child’s or young person’s additional support needs and the factors contributing to these.
  • The educational objectives that require co-ordination.
  • The additional support required to meet these objectives.
  • The individuals or appropriate agencies responsible for providing support.

129. Additionally, the co-ordinated support plan must specify:

  • The name of the school the child or young person will attend.
  • The designated coordinator for the additional support identified.
  • A contact person within the local authority for further information and advice.

130. The co-ordinated support plan should be:

  • Clear and concise.
  • Focused on long-term needs (typically over a year).
  • Linked to other existing support plans (e.g., Individualised Educational Programmes) without unnecessary duplication. In these cases, the plan should highlight educational objectives that require coordinated support to be achieved.

131. Additional non-statutory details may also be included in a co-ordinated support plan, such as:

  • Biographical and contact details of the child or young person.
  • Contact details of parents/ carers.
  • A personal profile, emphasizing strengths, skills, preferred learning methods and favourite activities.
  • Parent and child/young person comments on the co-ordinated support plan process and content.
  • A review timetable.

132. The co-ordinated support plan must outline key factors and required support. While it should be informed by relevant multi-agency reports, it does not need to contain all assessment reports that informed its content.

133. The storage and sharing of sensitive information should be managed appropriately to respect privacy and minimise distress.

134. A co-ordinated support plan template with guidance notes is available in Annex A. While the co-ordinated support plan regulations require a standard format, there is scope for education authorities to modify the plan’s presentation as long as the core structure and purpose remain intact.

Key Components and Review Process

The factors giving rise to additional support needs[79]

135. This section of the co-ordinated support plan must specify all of the complex or multiple factors that give rise to the child’s or young person’s additional support needs. These factors may include but are not limited to:

  • Diagnostic conditions (e.g., autism spectrum disorder, learning disability, clinical depression). It is helpful to note these even if diagnosis is pending.
  • Personal or family circumstances that impact education.

136. The co-ordinated support plan should clearly outline how these factors affect the child’s development and ability to benefit from school education. The assessment information that underpins the co-ordinated support plan should provide evidence of these factors and their significant impact on the child’s or young person’s education.

Educational objectives[80]

137. The co-ordinated support plan is designed to support children and young people in achieving their educational objectives set to secure that the child or young person benefits from school education as defined under the 2004 Act. School education includes:

  • Developing personality, talents, and abilities to their fullest potential.
  • Gaining skills beyond the classroom, including community-based learning experiences.

138. It is important to note that the objectives must be linked to the factors giving rise to additional support needs and require multi-agency coordination. Other general learning goals that do not require coordinated support should be managed through personal learning plans, individualised educational programmes (IEPs) or any other approach used by the school.

139. Educational objectives must be:

  • Specific to the child or young person and their additional support needs.
  • Focused on ensuring the child or young person benefits from education.
  • Realistic and achievable within a year or include clear progression milestones that can be monitored within the year.
  • Independent of the support required, focusing on expected outcomes rather than resources.
  • Specific enough to track progress while allowing flexibility.

140. This ensures that progress can be effectively tracked, reviewed, and adjusted during the annual review process.

141. Examples of educational objectives include:

  • Personal development goals, such as learning to travel independently.
  • Social skills training, such as feeding or dressing.
  • Academic progress, where coordinated support (e.g., between a teacher and speech therapist) is necessary.
  • Engaging in transition preparation and planning.

142. The Curriculum for Excellence Benchmarks[81] should be considered when setting educational objectives.

The additional support required[82]

143. The co-ordinated support plan must detail the specific support required to achieve educational objectives, including:

  • Teaching and staffing arrangements.
  • Specialist resources and facilities (e.g., assistive technology, learning environment adaptations).
  • External services (e.g., therapy, mental health support).

144. Statements must be clear and specific. Vague descriptions such as "learning support as necessary" or “speech and language therapy as required” should be avoided. Instead, support should be detailed, such as:

  • " A named voluntary agency, commissioned by social work services, will provide group work sessions in school for approximately two hours per week over the duration of one academic term.”
  • "Speech and language therapy will be provided weekly in a small group for six weeks, followed by ongoing teacher-led support in class."
  • “The child/young person will attend a day mental health hospital facility for three afternoons per week, with this support continuing during school holidays to ensure consistency in care and therapeutic intervention.”

Service providers[83]

145. The co-ordinated support plan must state the appropriate agencies or professions providing the support, but not individual names, just roles or agencies, such as:

  • Speech and language therapist.
  • Social worker.
  • Visiting teacher for the deaf.

146. The plan must specify the name and address of the school the child or young person will attend, or indicate if they are receiving home education arranged by the authority.

147. It must also include the name, address and telephone number for the education authority representative responsible for providing advice and information on the co-ordinated support plan to parents, eligible children or young people.

148. Additionally, the plan must specify the coordinator's name, address, and telephone number. If a nominee is assigned instead of an education authority official, their contact details must be included.

Role of the co-ordinator

149. The co-ordinator is responsible for monitoring and ensuring the provision of all services outlined in the co-ordinated support plan. Their key responsibilities include:

  • Ensuring that required services are in place for the child or young person.
  • Taking action to secure services as necessary.
  • Providing clarity on roles and expectations to parents, eligible children, young people, and all professionals involved.

150. The education authority appoints the co-ordinator. This person may come from any agency involved in the plan, although not necessarily. Parental consent is not required, however, authorities should seek input from parents, children, and young people when appointing the co-ordinator to ensure successful collaboration.

151. There are several stages in the preparation of a co-ordinated support plan. A co-ordinator may be appointed at any stage, depending on local authority procedures.

152. Throughout the process, the parent, young person, or eligible child must be kept fully informed, including:

  • The name and contact details of the person responsible for preparing the plan.
  • Updates on the progress and next steps.

153. This ensures transparency, clear communication, and active involvement in the co-ordinated support plan process.

154. The co-ordinator may change over time (e.g., during educational transitions). Where practicable, changes should be kept to a minimum. In the event of such change, the co-ordinated support plan must be updated and shared with parents, the eligible child or young person.

155. The co-ordinator may be the Lead Professional or Named Person working with the family under the Getting it right for every child approach.

156. Once the co-ordinated support plan is finalised, the co-ordinator must:

  • Be fully aware of the objectives outlined in the co-ordinated support plan.
  • Ensure that all relevant parties understand their roles in delivering the required support.
  • Facilitate effective collaboration among agencies and professionals.
  • Work closely with the support team to ensure effective delivery of services.
  • Monitor service provision and respond to any disruptions.

157. If there is a break in the delivery of necessary services, such as staff absence due to illness, or disruptions in external support services the co-ordinator must immediately liaise with the relevant agency to arrange a replacement or alternative provision. This ensures continuity of support and prevents undue disruption to the child or young person’s education and development.

158. In addition, the co-ordinator should:

  • Have experience of working with children and young people with additional support needs.
  • Have a working knowledge of relevant service policies and practices.
  • Have experience of compiling and implementing educational support plans (e.g. individualised educational programmes) or health and care plans.
  • Promote partnership working as a core practice, facilitating seamless coordination between education, health, social work, and other relevant services.
  • Work alongside the child/ young person and parents.
  • Maintain regular contact either with the child/ young person/ family or, where circumstances do not allow, receive regular updates from one of the other professionals named in the plan.
  • Where possible, be familiar with the school that the child or young person attends.
  • Engage the child’s Named Person as appropriate.

159. The Co-ordinated Support Plan Regulations provide a framework for information sharing among agencies. The co-ordinator and all involved parties must ensure that any sharing of personal information adheres to legal requirements and respects privacy considerations in each case.

160. The co-ordinator should be aware that the 2004 Act grants parents, eligible children, and young people the right to appeal to the Tribunal if an education authority fails to provide or arrange the additional support outlined in a co-ordinated support plan.

161. If such a failure occurs, the Tribunal has the power[84] to:

  • Order the education authority to take corrective action to ensure the necessary support is provided.
  • Set a clear deadline for when this support must be put in place.

162. This ensures that children and young people receive the support they need to achieve their educational objectives, as required under their co-ordinated support plan.

Review of the co-ordinated support plan

163. The 2004 Act requires the education authority responsible for a child or young person’s school education to:

  • Regularly assess whether the co-ordinated support plan remains appropriate.
  • Formally review[85] the co-ordinated support plan at least once every 12 months and make necessary amendments.
  • The review process must be completed within 12 weeks of the co-ordinated support plan’s anniversary date (the date it was originally prepared), unless an exception applies under the Co-ordinated Support Plan Regulations.

164. If the education authority fails to review the co-ordinated support plan within the required timeframe, the matter can be referred to the Tribunal. This ensures accountability and compliance with legal obligations, protecting the rights of the child or young person to receive the necessary support.

165. Parents, eligible child or young person, and appropriate agencies should receive advance notice of the review.

166. A review can be conducted earlier than 12 months if there are significant changes in the child’s needs. Parents, eligible children or young people can request an early review, which the education authority must consider unless it is deemed unreasonable.

167. The education authority must respond within 4 weeks of receiving the request. If the request is made during a school holiday lasting 4 weeks or more, the authority has up to 12 weeks to respond.

168. If the education authority refuses to carry out an early review, they must:

  • Provide a written explanation to the person who made the request.
  • Inform them of their right to appeal the decision to the Tribunal.

169. Education authorities should also provide clear guidance to schools and staff on handling co-ordinated support plan reviews and requests.

170. Before the review, parents, eligible children or young people should be informed about:

  • Progress on current objectives.
  • Any proposed new objectives.
  • Required changes in support.

171. Parents, eligible children, and young people must be informed of their right to request an assessment if they believe that the education authority’s proposed plan does not include a necessary one (e.g., requesting input from an occupational therapist or clinical psychologist)[86].

172. Review meetings should involve all key professionals working with the child or young person and their family.

173. Following a review, the education authority must[87]:

  • Inform parents and young people of the outcome and their right to make a reference to the Tribunal.
  • Provide an updated co-ordinated support plan if changes are made.
  • Ensure all involved in providing support are informed and understand the impact of the revised plan on their contribution.

174. The procedures for notifying parents, eligible children, and young people about co-ordinated support plan reviews and their outcomes also apply to managers of independent or grant-aided schools in cases where the education authority has responded to a request from the school to determine whether a child or young person would require a co-ordinated support plan if the authority were responsible for their school education.

175. The Health and Education Chamber President has the authority to monitor how education authorities implement Tribunal decisions related to co-ordinated support plans. Following a Tribunal ruling, the Chamber President may require the education authority to provide updates on:

  • Steps taken to comply with the Tribunal's decision.
  • Whether the co-ordinated support plan has been amended as required.
  • Whether necessary support services have been put in place.

176. If the President determines that an education authority is not complying with the Tribunal’s decision, they also have the power to refer the matter to the Scottish Ministers.

177. Once a case is referred, Scottish Ministers can issue legally binding directions to the education authority to ensure compliance with the 2004 Act.

Custody and Access to the Co-ordinated Support Plan

178. The education authority must retain a copy of each co-ordinated support plan they prepare. This copy should be stored in an appropriate location, typically within the relevant department at the authority’s headquarters.

179. Under the 2004 Act, the parents, eligible child or young person have the right to receive a copy of the co-ordinated support plan. Additionally, they must be informed of where they can inspect the official copy free of charge during normal business hours.

180. A copy of the co-ordinated support plan must also be kept at the child or young person’s school. The school is responsible for securely storing the document, ensuring it remains confidential. It should only be accessed by authorised individuals who require it for supporting the child’s education.

181. The co-ordinated support plan plays a key role in informing classroom planning and practice for the child or young person and is considered a part of their Pupil Progress Record.

Transfer of the co-ordinated support plan

182. When a child or young person with a co-ordinated support plan transfers, without any intention of returning, from a school managed by one education authority to a school managed by another education authority, the original education authority must transfer the co-ordinated support plan to the new education authority.

183. The transfer must occur within 4 weeks from either the notified date of departure, or the date the original education authority becomes aware of the move if the child or young person has already left.

184. This duty applies regardless of whether the transfer results from a successful placing request, or a family relocation to another local authority area.

Responsibilities of the new education authority

185. Once the new education authority receives the transferred co-ordinated support plan, they must treat the co-ordinated support plan as if they had prepared it and use it as the basis for providing the necessary additional support.

186. As soon as reasonably practicable, inform the parents, eligible child, or young person that the co-ordinated support plan has been transferred and inform them about:

  • The new education authority is now responsible for the co-ordinated support plan and the child or young person’s additional support needs.
  • The new co-ordinator (Lead Professional or Named Person) appointed by the new education authority.
  • The designated contact person within the new authority who can provide advice and further information.
  • If the child lacks the capacity to understand this information, the parents must be provided with it instead.

187. Additionally, all individuals or agencies named in the co-ordinated support plan as support providers must be informed that the co-ordinated support plan has been transferred and given the same information as provided to the parents, eligible child, or young person.

188. When a child or young person with a co-ordinated support plan transfers to a new school in a different education authority, either due to a placing request or a change of home address, the new authority has a legal duty[88] to:

  • Seek and consider information and advice from the previous education authority.
  • Gather input from agencies or individuals who provided support under the previous co-ordinated support plan before its transfer.

189. This process ensures continuity of support for the child or young person during the transition between education authorities.

Reviewing the co-ordinated support plan after transfer

190. The review process depends on the reason for the co-ordinated support plan transfer:

  • If the child or young person moves due to a change in residence, the new education authority may choose to review the co-ordinated support plan as soon as practicable. This is considered good practice but is not a legal requirement.
  • If the co-ordinated support plan transfer results from a successful out-of-area placing request, the new (host) education authority is legally required to review the plan.

191. To ensure that the co-ordinated support plan remains relevant and continues to meet the child or young person’s needs after transferring to a new education authority, the 2004 Act requires the host authority to:

  • Notify the eligible child, young person or parents, as soon as reasonably possible that they intend to review the co-ordinated support plan.
  • Complete the review within 12 weeks from the date they receive the co-ordinated support plan from the home education authority.
  • If the 12 weeks timeframe cannot be met, the Co-ordinated Support Plan Regulations outline exceptions that allow for an extension.

Transfers outside Scotland

192. If a child or young person with a co-ordinated support plan moves from Scotland to England, Wales, or Northern Ireland, the education authority that originally prepared the plan can share the co-ordinated support plan or relevant extracts with the new authority if they believe it is necessary in the best interests of the child or young person. The authority must ensure that any disclosure complies with legal requirements, including data protection laws, human rights laws, confidentiality laws and any other relevant legal protections.

193. This provision ensures that essential support information can be shared across borders while maintaining legal safeguards for the child or young person’s privacy and rights.

Disclosure of a co-ordinated support plan

194. A co-ordinated support plan is a confidential document, but for it to be effective, key information from the plan must be shared with relevant individuals involved in the child or young person’s support. While care must be taken to ensure that sharing certain details does not negatively impact the child, young person, or their family, the co-ordinated support plan should not be locked away and forgotten. Instead, it should be part of the wider planning process, actively used as a strategic planning document and regularly referred to in supporting and monitoring progress.

195. When an education authority prepares or amends a co-ordinated support plan, they must notify those involved in providing additional support to the child or young person. They must also ensure that relevant professionals are aware of the key elements of the plan that impact their role in supporting the child’s learning and development.

196. Decisions on who receives a full copy or extracts of the co-ordinated support plan will depend on the individual circumstances of the child or young person. Teachers working directly with the child or young person will typically require a full copy of the co-ordinated support plan to assist in planning and tracking progress. Appropriate agencies or individuals providing specific types of support (such as therapists, social workers, or external specialists) may only need access to the relevant sections of the co-ordinated support plan that pertain to their role.

197. Education authorities must determine who needs access to which parts of the co-ordinated support plan, ensuring that confidentiality is maintained while enabling effective support and coordination.

198. The Co-ordinated Support Plan Regulations specify individuals and agencies to whom education authorities can disclose a co-ordinated support plan (or extracts from it) without requiring consent from the eligible child, the child’s parents, or the young person. These include:

  • The appointed co-ordinated support plan co-ordinator, Lead Professional, or Named Person, if they are not an education authority officer.
  • HM Inspectors, responsible for evaluating educational provision.
  • The Principal Reporter, who oversees cases referred to the Children’s Hearing System.
  • Individuals the education authority deems necessary to inform in the best interests of the child or young person.

199. Any disclosure must comply with legal requirements, including on data protection, human rights, confidentiality and any other relevant law.

200. While the Co-ordinated Support Plan Regulations allow certain disclosures without consent, it is considered good practice for education authorities to inform parents, eligible children, or young people before sharing the co-ordinated support plan or extracts and explain the reasons for sharing the document.

201. In all other circumstances, education authorities must obtain consent from the parents, the eligible child, or the young person before sharing the co-ordinated support plan or extracts from it. Additionally, education authorities have the right to request the return of any copies or extracts that have been shared.

Discontinuance, preservation and destruction of the co-ordinated support plan

202. If a co-ordinated support plan is discontinued due to a review decision or because the education authority is no longer responsible for the child or young person’s school education, the plan must be preserved for 5 years from the date of discontinuance. This should be clearly marked on the plan.

203. If a co-ordinated support plan is discontinued following a review, the education authority must:

  • Inform the eligible child, young person, or parents of the decision.
  • Wait for 2 months before formally discontinuing the co-ordinated support plan, allowing time for parents, eligible children or young people to appeal the decision to the Tribunal.
  • If an appeal is submitted, the co-ordinated support plan must not be discontinued until the Tribunal has made its ruling.

204. After the 5-year preservation period, the co-ordinated support plan would normally be destroyed unless there are circumstances that require retention for longer. The education authority should notify the parents, eligible child, or young person as soon as reasonably possible. If the education authority cannot locate the parents or young person after 5 years, they must make reasonable efforts to obtain contact details before destroying the co-ordinated support plan.

205. If a co-ordinated support plan is discontinued as a result of the Tribunal overturning a decision by the education authority to prepare or continue a co-ordinated support plan, the authority must:

  • Notify the eligible child, young person, or parents about when the co-ordinated support plan will be discontinued.
  • Ask whether they want the co-ordinated support plan to be preserved for 5 years.
    • If they say yes, the co-ordinated support plan must be preserved.
    • If they say no or do not respond within 21 days, the education authority must destroy the plan and inform the relevant individuals that this has been done.

206. While the co-ordinated support plan is preserved, all confidentiality and disclosure rules outlined earlier in this chapter continue to apply. This ensures that access to the co-ordinated support plan remains restricted and properly regulated throughout the preservation period.

Contact

Email: additionalsupportcodeofpractice@gov.scot

Back to top