Information

Scottish Parliament election: 7 May. This site won't be routinely updated during the pre-election period.

Rural Support Plan (RSP)

The Rural Support Plan as required in terms of s2 of the Agriculture and Rural Communities (Scotland) Act 2024 outlining the expected use by Scottish Ministers during the plan period of the powers conferred on them by s6 of the Act


Strategic Outcomes and Strategic Priorities

Section 1 of the ARC Act sets in legislation the overarching objectives of Scottish agricultural policy:

  • the adoption and use of sustainable and regenerative agricultural practices,
  • the production of high-quality food,
  • the promotion and support of agricultural practices that protect and improve animal health and welfare,
  • the facilitation of on-farm nature restoration, climate mitigation and adaptation, and
  • enabling rural communities to thrive.

These objectives will be achieved through the realisation of the Scottish Government’s Vision for Agriculture. The Vision for Agriculture sets out Scottish Government’s goal of transforming how it supports farming and food production in Scotland to become a global leader in sustainable and regenerative agriculture.

The Agricultural Reform Programme (ARP) (Scottish Government’s programme for progressing agricultural reform, covered in section 7) contains a Strategic Outcomes Framework aligned to the ARC Act objectives. It sets out five key outcomes and associated sub-outcomes (detailed below). These outcomes set out what it will mean for Scotland to fulfil the agricultural objectives set out in the ARC Act and Vision for Agriculture. It also provides the basis for monitoring and evaluating covered later in this Plan.

Support for Scottish Agriculture is structured around the achieving of these outcomes. Scottish Government intends to do this through their new four-tier framework and this is covered in the next section.

Section 2(2)(b) of the ARC Act requires the Rural Support Plan to set out Scottish Ministers' strategic priorities for providing support during the plan period. These are:

  • the introduction of the four-tier framework;
  • advancing the transition from legacy EU CAP support schemes to new and tailored approaches; and
  • the achieving of the Strategic Outcomes

Strategic Outcomes Framework

High Quality Food Production

The primary food production sector, including crop and livestock systems, is a productive part of the economy that supports improved livestock health and helps meet more of our own food needs more sustainably

Sub-outcomes:

  • Animal health and welfare: Continue to improve animal health and welfare standards
  • Value produced: Increase the aggregate value of output produced
  • Diversity of output: Increase the diversity of food produced to improve food system resilience, including increased domestic vegetable and fruit production, by building on existing strengths including small scale producers and smallholders, adopting new technologies and supporting integrated land use approaches.
  • Environmental impact: Improve productivity whilst improving Scotland’s natural and historic environment through regenerative and sustainable agricultural practices

Enabling Thriving Rural Communities

Supporting vibrant, sustainable and inclusive rural communities. Agricultural businesses play a critical role in communities by supporting local livelihoods, supply chains and the wider rural economy.

Sub-outcomes:

  • Sustainable and empowered communities: enable communities to build on their strengths and tackle their local challenges
  • Support payments: maintain reformed support payments and ensure timely delivery of agricultural support to businesses
  • Workforce diversity: Increase the diversity in the agricultural workforce
  • Minimum Agricultural Wage: Ensure that all working in the agricultural sector are receiving an agricultural minimum wage

Climate Change Mitigation and Adaption

Greenhouse gas emissions (GHG) from the agricultural sector are reduced in line with the five yearly carbon budgets, with actions outlined in the Climate Change Plan (CCP), and the ability to adapt to climate change is increased.

Sub-outcomes:

  • Adaptation: Enhance climate resilience on farms and in rural communities by increasing climate adaptation actions on farms and crofts
  • Carbon stores: Maintain or increase carbon stores on agricultural land including below and above ground carbon stores and those on peaty soils
  • Livestock emissions: Reduce emissions from red meat and dairy, in particular by lowering emissions intensity through improved genetics and new technologies
  • Soil emissions and efficiency: Minimise GHG emissions by reducing reliance on nitrogen fertiliser use and improving nitrogen use efficiency
  • Machinery emissions: Reduce emissions from agricultural machinery
  • Slurry emissions: Reduce emissions from the use and storage of manure and slurry.

Nature Restoration

There will be substantial regeneration in, and maintenance of, biodiversity, ecosystem, and soil health on agricultural land. This will developed in a way which works both for people and nature, while being integrated with sustainable food production.

Sub-outcomes:

  • Nature rich habitat (landscape): Manage farmland as nature rich habitat contributing to nature rich habitat at landscape scale
  • Nature rich habitat (holding): Manage a proportion of each farm/croft holding as nature rich habitat
  • Air and water quality: Improve air and water quality
  • Soil health: Manage all soils to enhance biodiversity and ecosystem health, and minimise loss and degradation
  • Historic Environment: whilst advancing nature restoration, manage historic sites sympathetically aiming where appropriate to maintain or improve condition

Support for a Just Transition

Farmers and crofters are supported through the climate and nature transition, developing the skills and knowledge needed for sustainable and regenerative farming, to enable innovation, and attracting a new generation to the industry. They are empowered to make decisions about their future, with their social, physical, and mental wellbeing supported throughout.

Sub-outcomes:

  • Skills: Improve uptake of skills development and increase our understanding of skills gaps
  • Knowledge exchange: Improve collaborative learning and increase opportunities for knowledge exchange and peer-to-peer learning
  • Wellbeing and mental health: Improve awareness and accessibility of wellbeing and mental health services
  • Access to services: Improve satisfaction with customer ability to access and engage with digital services

Relationship between Outcomes and Sub-Outcomes

Rural and island communities are at the heart of our vision for a sustainable and prosperous Scotland, ripe with potential for continued growth in areas such agriculture, renewables, forestry, marine and digital. However, we know our rural and island communities also face significant challenges. While primarily focused on the agriculture and farming sectors, the Rural Support Plan contributes to the Scottish Government’s wider efforts to help address these challenges. For instance, our new National Islands Plan, published in February 2026, introduced a set of measures collectively aimed at promoting long-term resilience and prosperity across island areas through a range of targeted actions and investments. In addition, our recently developed Rural Assessment Toolkit supports ‘rural proofing’ across Scottish Government portfolios. Alongside the statutory Island Communities Impact Assessments, these approaches help to ensure the best outcomes for rural and island residents.

The Strategic Outcomes Framework provides a structure for an inherently dynamic and interconnected system. The sub-outcomes are grouped under strategic outcome areas, but progress in one area can influence others - sometimes positively, sometimes requiring a careful balance between competing priorities. We are working towards a future where farming continues to thrive, while also making progress in protecting nature, restoring biodiversity and tackling climate change through both mitigation and adaptation.

While the Rural Support Plan will help deliver these outcomes, many factors beyond the Plan’s control - such as market trends, weather, or geopolitical developments - will also shape results.

As an example, for the purposes of the framework structure, Animal Health and Welfare is grouped within the High Quality Food Production Strategic Outcome. Beyond that structural decision, however, we recognise that improving the health and welfare of livestock, and the role of farms, crofters, vets and others in supporting this, cuts across the framework – soils, biodiversity, nature, climate impacts and supporting thriving rural communities as examples. This is something that systems mapping is supporting us to better understand and that will be reflected on through our evaluation reports.

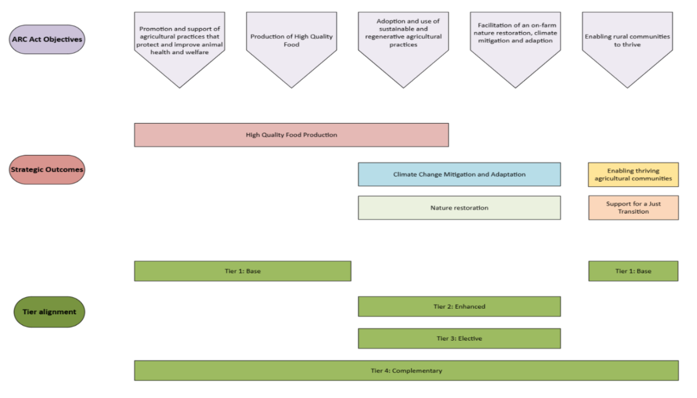
Figure 2 outlines the alignment between tiers in the four-tier framework (covered in the next section), the Strategic Outcomes Framework and ARC Act Objectives. It is important to note that while this table outlines which tiers are the principal drivers for each strategic outcome, there are indirect or supporting ways that the tiers cut across each outcome area. For example, while Tier 3 does not directly support food production it can support improved biodiversity or infrastructure on the land which may aid food production and may also help marginal farms remain viable, food producing businesses.

Figure 2: Alignment between Tiers and Strategic Outcomes Framework
Infographic representing the information in the text below.

Contact

Email: CAP.SRDP.Policy@gov.scot

Back to top