Designating areas of linguistic significance: Statutory guidance
Statutory guidance for local authority and relevant public authorities on the process of designating areas of linguistic significance.
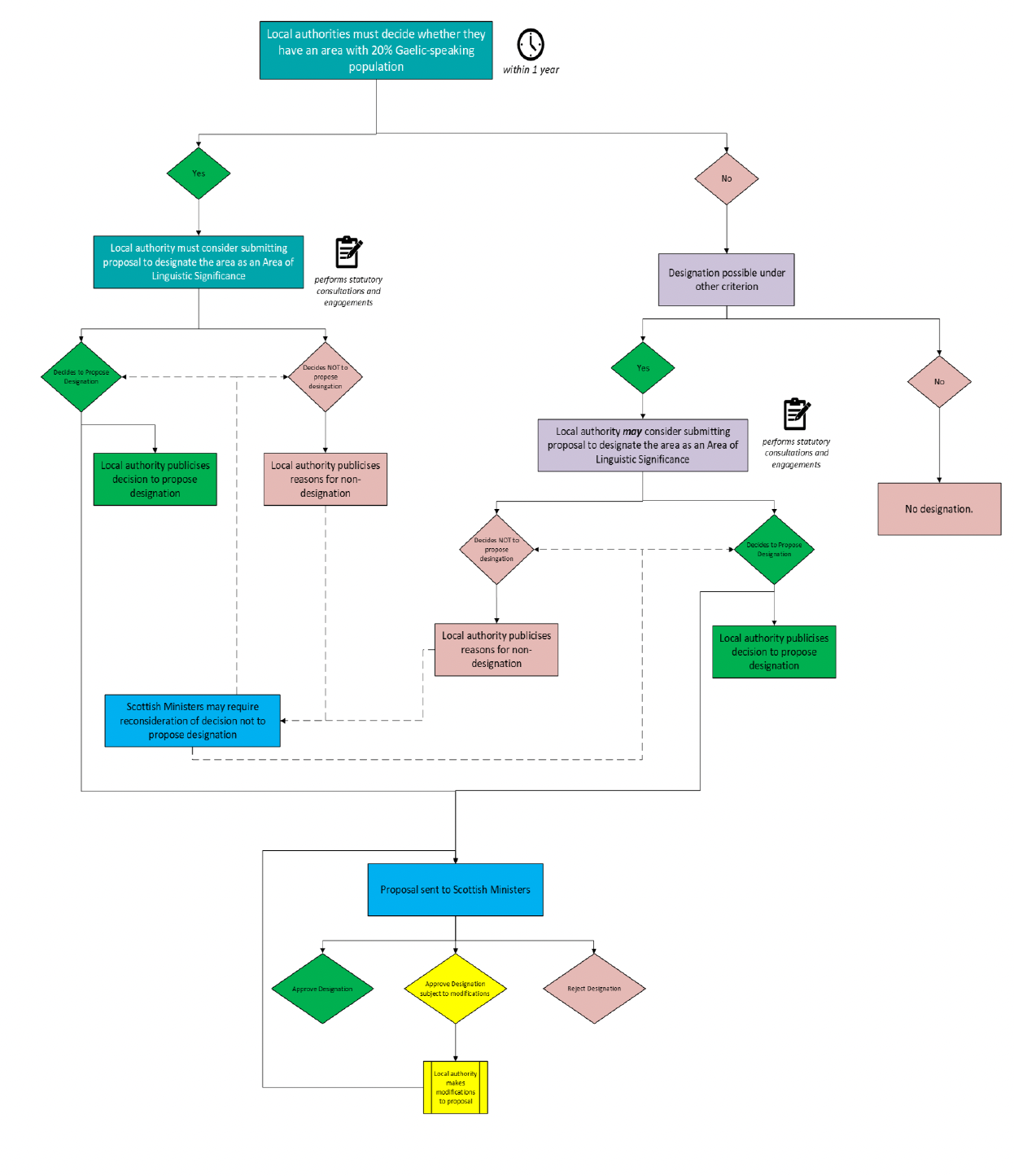
Annex B - Flowcharts depicting the Areas of Linguistic Significance Designation Processes
(see overleaf)
Contact
Email: GaelicandScots@gov.scot