Information

Scottish Parliament election: 7 May. This site won't be routinely updated during the pre-election period.

Agricultural tenancy data collection for Scotland: findings report

This report summarises how agricultural tenancy data in Scotland can be improved, outlining key issues with past surveys, comparing revised question sets, and recommending the most effective approaches for future data collection.


Appendix A: Supporting guidance

The following material has been developed to accompany the two question sets, further supporting respondents in accurately reporting their tenancy arrangements. The guidance is designed for use alongside both approaches.

Important information on fixed-duration tenancy extensions

Short Limited Duration Tenancy (SLDT)

In effect from/to: Between 28th November 2003 and the present

  • Maximum/minimum term: Five years or less
  • Typical use: Agriculture (or grazing or mowing for 364 days or more)

SLDTs can only run for a term of up to five years. If an SLDT continues for longer than five years, with the landlord’s consent (or by certain statutory continuance), the day after the fifth anniversary, it converts to:

  • From 30th November 2017 onwards: an MLDT of minimum ten years, with the effective start date being the date the original SLDT began. So, in practice, the tenant would have at least another five years to run.
  • Between 22nd March 2011 and 29th November 2017: an LDT of minimum ten years, with the effective start date being the date the original SLDT began. So, in practice, the tenant would then have at least another five years to run.
  • Between 28th November 2003 and 22nd March 2011: an LDT of minimum 15 years, with the effective start date being the date the original SLDT began. So, in practice, the tenant would then have at least another ten years to run.

If land is let on a series of SLDTs with less than 12 months’ break in between, the lease periods are added together and treated as an extension. Where the total period exceeds five years, the lease becomes an LDT/MLDT (see bullet points above to define which).

The law also allows parties to agree in writing to convert an SLDT earlier to an MLDT or LDT as appropriate.

Limited Duration Tenancy (LDT)

In effect from/to: From 28th November 2003 to 21st March 2011

  • Maximum/minimum term: 15 years or more
  • Typical use: Agriculture

In effect from/to: From 22nd March 2011 to 29th November 2017

  • Maximum/minimum term: Ten years or more
  • Typical use: Agriculture

LDTs created after 29th November 2003 have minimum fixed terms as follows:

  • If the tenancy commenced before 22nd March 2011, the minimum fixed term was 15 years.
  • If the tenancy commenced on or after 22nd March 2011 and before 30th November 2017, the minimum fixed term was ten years.

On 30th November 2017, LDTs were replaced by MLDTs for new tenancies. So, no new LDTs were created after this date, but existing LDTs could continue.

If neither landlord nor tenant properly terminates the LDT at the end of its fixed term, the tenancy will relocate (i.e., renew automatically) on 1) a first cycle of three years, 2) a second cycle of three years, and 3) a third cycle of ten years. After that ten-year continuation, further overruns follow ten-year cycles until proper notice is served.

Modern Limited Duration Tenancy (MLDT)

In effect from/to: From 30th November 2017 to present

  • Maximum/minimum term: Ten years or more
  • Typical use: Agriculture

MLDTs must run for an initial fixed term of at least ten years. If an MLDT is not terminated on proper notice at the end of the contractual term, it will relocate (i.e., renew automatically) on a seven-year cycle until proper notice is given.

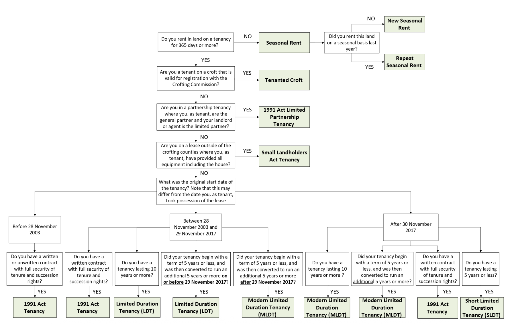
Tenancy agreement flowchart

The flowchart below can help you to identify which tenancy agreement(s) you are likely to hold in the absence of a written tenancy agreement. These may differ from the date you, as tenant, took possession of the lease, particularly if it has been renewed, surrendered, or transferred across generations.

Tenancy agreement flowchart
Plain text version of flowchart below.

Tenancy agreement flowchart

  • Do you rent land on a tenancy for 365 days or more?

If NO: Did you rent this land on a seasonal basis last year?
If NO: You have a New Seasonal Rent.
If YES: You have a Repeat Seasonal Rent.
If YES: Continue below.

  • Are you a tenant on a croft that is valid for registration with the Crofting Commission?

If YES: You have a Tenanted Croft.
If NO: Continue.

  • Are you in a partnership tenancy where you, as tenant, are the general partner and your landlord or agent is the limited partner?

If YES: You have a 1991 Act Limited Partnership Tenancy.
If NO: Continue.

  • Are you on a lease outside of the crofting counties where you, as tenant, have provided all equipment including the house?

If YES: You have a Small Landholders Act Tenancy.
If NO: Continue.

  • Identify the original start date of the tenancy. This may differ from the date you, as tenant, took possession. Choose one:
  • If before 28 November 2003, and:
  • You have a written or unwritten contract with full security of tenure and succession rights: You have a 1991 Act Tenancy.
  • If between 28 November 2003 and 28 November 2017, and:
  • You have a written contract with full security of tenure and succession rights: You have a 1991 Act Tenancy; or
  • You have a tenancy lasting 10 years or more: You have a Limited Duration Tenancy (LDT); or
  • Your tenancy began with a term of 5 years or less, and was then converted to run an additional 5 years or more on or before 29 November 2017: You have a Limited Duration Tenancy (LDT); or
  • Your tenancy began with a term of 5 years or less, and was then converted to run an additional 5 years or more after 29 November 2017: You have a Modern Limited Duration Tenancy (MLDT).
  • After 30 November 2017, and:
  • You have a written contract with full security of tenure and succession rights: You have a 1991 Act Tenancy; or
  • You have a tenancy lasting 5 years or less: You have a Short Limited Duration Tenancy (SLDT); or
  • You have a tenancy lasting 10 year or more: You have a Modern Limited Duration Tenancy (MLDT); or
  • Your tenancy began with a term of 5 years or less, and was then converted to run an additional 5 years or more: You have a Modern Limited Duration Tenancy (LDT).

Contact

Email: agric.stats@gov.scot

Back to top