Information

Scottish Parliament election: 7 May. This site won't be routinely updated during the pre-election period.

High risk buildings - verification during construction: phase 1 of compliance plan approach - verifiers guidance

Outlines steps that verifiers must follow when processing building warrant applications and completion certificates for defined High Risk Buildings to support implementation of phase 1 of the Compliance Plan Approach.


8. Appendix 1

Process Maps

Plain text can be found below.

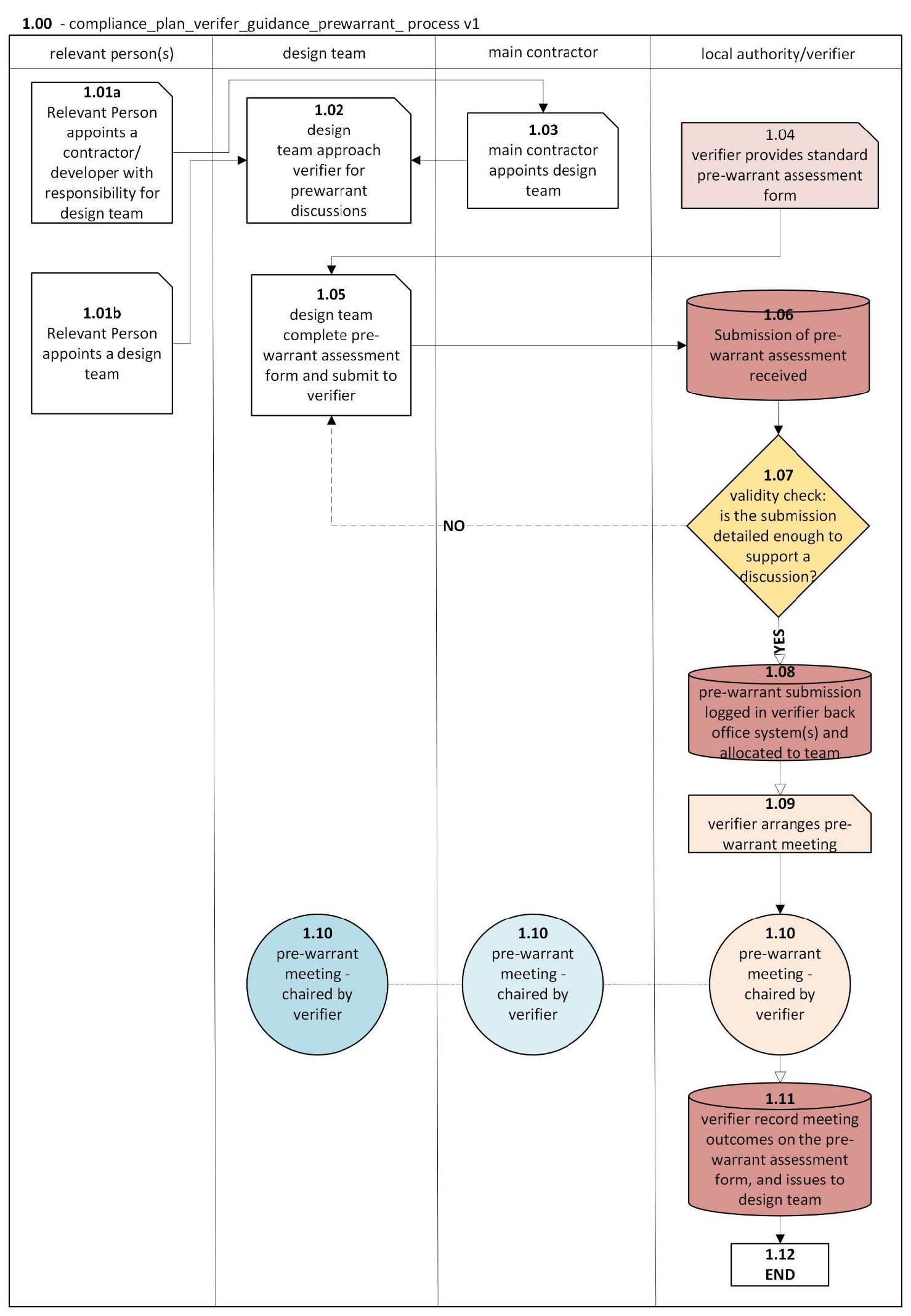
Compliance Plan Verifier Guidance – Pre-Warrant Process (v1)

The process is divided into four main roles:

  • Relevant Person(s)
  • Design Team
  • Main Contractor
  • Local Authority/Verifier

Steps:

  • 1.01a – Relevant Person appoints a contractor/developer with responsibility for the design team.
  • 1.01b – Relevant Person appoints a design team.
  • 1.02 – Design team approaches verifier for pre-warrant discussions.
  • 1.03 – Main contractor appoints design team.
  • 1.04 – Verifier provides standard pre-warrant assessment form.
  • 1.05 – Design team completes pre-warrant assessment form and submits it to verifier.
  • 1.06 – Submission of pre-warrant assessment received.
  • 1.07 – Validity check: Is the submission detailed enough to support a discussion?
    • If NO, it loops back to step 1.05 (design team revises submission).
    • If YES, proceed to next step.
  • 1.08 – Pre-warrant submission logged in verifier back-office systems and allocated to team.
  • 1.09 – Verifier arranges pre-warrant meeting.
  • 1.10 – Pre-warrant meeting chaired by verifier (appears twice, likely for different scenarios or participants).
  • 1.11 – Verifier records meeting outcomes on the pre-warrant assessment form and issues to design team.
  • 1.12 – END of process.
Plain text can be found below.

Compliance Plan Verifier Guidance – Building Warrant Application Process (v1)

(Note: This process map does not attempt to show detailed building warrant assessment and approval processes.)

  • Relevant Person(s)
  • Design Team (Applicant/Agent)
  • Consultees
  • Local Authority Verifier

Steps:

  • 2.01 – Design Team reviews the outcome of the pre-warrant process (if it was carried out) and makes an application for a building warrant.
  • 2.02 – Building Warrant application is received by the verifier.
  • 2.03 – Building warrant processes of assessment and review are carried out, including requesting information for compliance plan creation.
  • 2.04 – Local Authority Verifier carries out statutory consultations.
  • 2.05 – Compliance Plan is created by the verifier.
  • 2.06 – Building Warrant, Approved Drawings, and Approved Compliance Plan are issued.
  • 2.07 – Design Team receives Building Warrant, Approved Drawings, and Compliance Plan.
  • 2.08 – Relevant Person(s) receives Building Warrant, Approved Drawings, and Compliance Plan.
  • 2.09 – Verifier records Building Warrant approval and Compliance Plan in Part 2 of the Record System.
  • 2.10 – END of process.
  • Plain text can be found below.

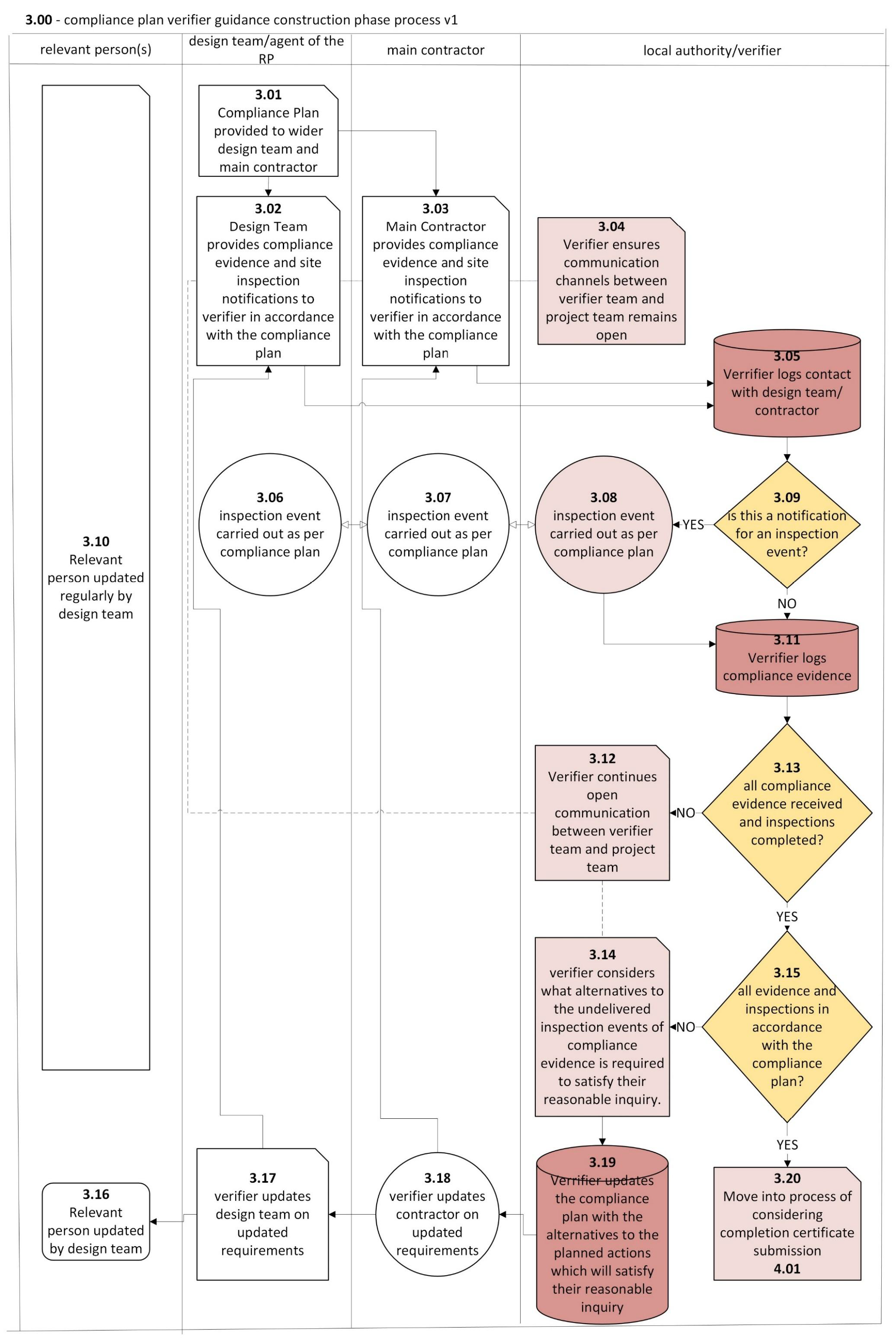
    Compliance Plan Verifier Guidance – Construction Phase Process (v1)

    The process involves four roles:

    • Relevant Person(s)
    • Design Team (Agent of the RP)
    • Main Contractor
    • Local Authority / Verifier

    Steps:

    • 3.01 – Compliance Plan provided to wider design team and main contractor.
    • 3.02 – Design Team provides compliance evidence and site inspection notifications to verifier in accordance with the compliance plan.
    • 3.03 – Main Contractor provides compliance evidence and site inspection notifications to verifier in accordance with the compliance plan.
    • 3.04 – Verifier ensures communication channels between verifier team and project team remain open.
    • 3.05 – Verifier logs contact with design team/contractor.
    • 3.09 – Decision point: Is this a notification for an inspection event?
      • YES → Go to step 3.08.
      • NO → Go to step 3.11.
    • 3.06 – Inspection event carried out as per compliance plan (Design Team).
    • 3.07 – Inspection event carried out as per compliance plan (Main Contractor).
    • 3.08 – Inspection event carried out as per compliance plan (Verifier).
    • 3.11 – Verifier logs compliance evidence.
    • 3.12 – Verifier assesses the compliance plan with the alternatives to the planned actions which will satisfy their reasonable inquiry.
      • If NO, go back to steps 3.02 / 3.03 / 3.04.
    • 3.13 – Is the compliance plan being adhered to?
      • If YES, proceed.
    • 3.15 – Have works been completed?
      • If YES, move to next process of considering completion certificate submission (step 4.01).
    • 3.10 – Relevant person updated regularly by design team.
    • 3.14 – Design team informed by verifier of updated requirements.
    • 3.16 – Relevant person informed by design team/agent of updated requirements.
    • 3.17 – If compliance plan is not adhered to, return to steps 3.02 / 3.03 / 3.04.
    • 3.18 – Move into process of considering completion certificate submission (step 4.01).
    Plain text can be found below.

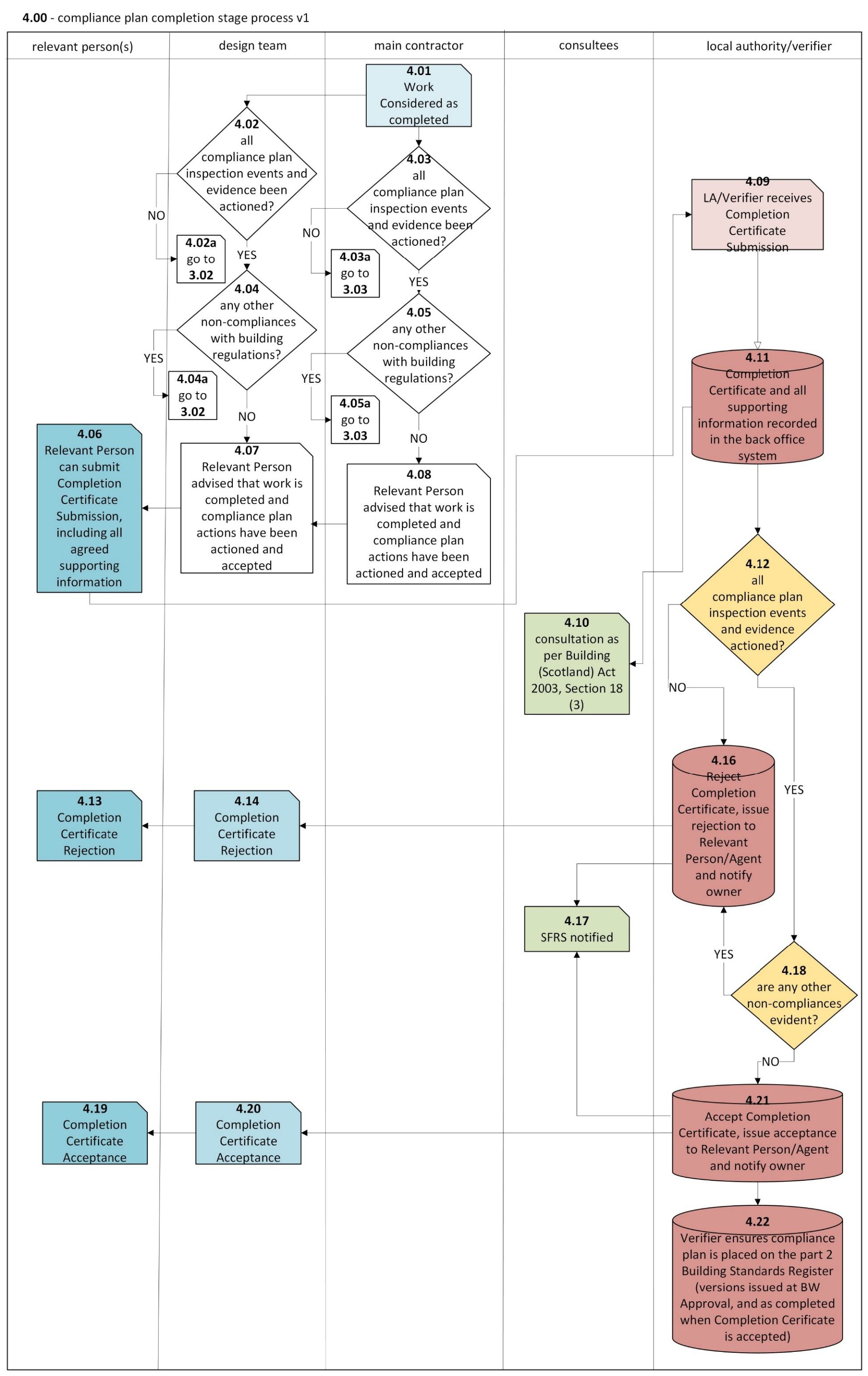
    Compliance Plan – Completion Stage Process (v1)

    The process involves five roles:

    • Relevant Person(s)
    • Design Team
    • Main Contractor
    • Consultees
    • Local Authority / Verifier

    Steps:

    • 4.03 – Work on site is completed.
    • 4.04 – Compliance plan inspection events and evidence reviewed:
    • Decision Point: Has all compliance plan inspection event evidence been received?
      • NO → Go to step 4.08.
      • YES → Next decision point.
    • Decision Point: Are there any other non-compliance issues with the building?
      • NO → Go to step 4.08.
      • YES → Go to step 4.07.
    • 4.05 – Relevant Person can submit Completion Certificate Submission, including all supporting information.
    • 4.06 – Relevant Person advised that work is completed and compliance plan actions have been actioned and accepted.
    • 4.07 – Relevant Person advised that work is completed and compliance plan actions have been actioned and accepted (similar to 4.06, but after non-compliance resolution).
    • 4.08 – Relevant Person advised that work is completed and compliance plan actions have been actioned and accepted (final confirmation).
    • 4.09 – Local Authority Verifier receives Completion Certificate Submission.
    • 4.11 – “Completion” information entered into verifier back-office system.
    • 4.10 – Consultations carried out as per Building (Scotland) Act 2003, Section 18(3).
    • 4.12 – Decision Point: Have all compliance plan inspection events and evidence been actioned?
      • NO → Go to step 4.13 (Completion Certificate Rejection).
      • YES → Next decision point.
    • 4.14 – Decision Point: Are there any other non-compliance issues?
      • YES → Go to step 4.13 (Completion Certificate Rejection).
      • NO → Go to step 4.18 (Acceptance).
    • 4.13 – Completion Certificate Rejection (Relevant Person).
    • 4.16 – Completion Certificate Rejection (Design Team).
    • 4.15 – Completion Certificate Acceptance (Relevant Person).
    • 4.20 – Completion Certificate Acceptance (Design Team).
    • 4.18 – Accept Completion Certificate, issue acceptance to Relevant Person/Agent and notify owner.
    • 4.17 – Scottish Fire and Rescue Service (SFRS) notified.
    • 4.22 – Verifier updates compliance plan process in Part 2 Building Standards Register (approval recorded as completed when Completion Certificate is accepted).

    Contact

    Email: buildingstandards@gov.scot

    Back to top