Information

Scottish Parliament election: 7 May. This site won't be routinely updated during the pre-election period.

Scottish scientific electrofishery for razor clams trial - biological and ecological goals: progress report

Report summarising data and main findings from the trial to date.


Appendix 2

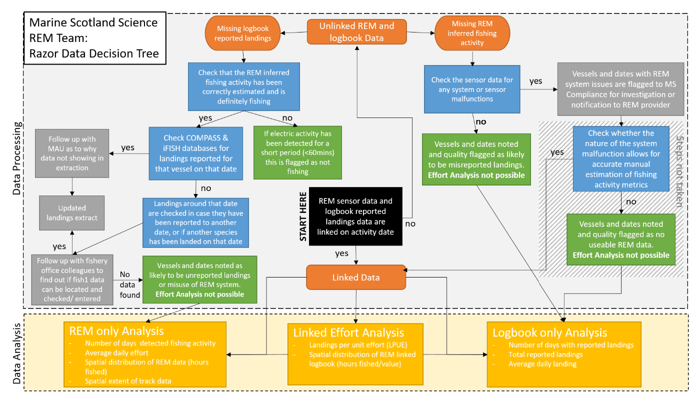
REM Team data decision tree

The Marine Directorate REM team created a data decision tree (Figure A.2) to demonstrate the data flow of linking the REM and landings data and the possible data analysis resulting from this.

Figure A.2: Data decision tree for unlinked EM and landings data.
Figure with a diagram showing a data decision tree for unlinked EM and landings data. The colours in the figure indicate the types of actions undertaken; Orange = raw data, Blue = Science checks and actions, Green = Data decision/result following checks, Grey = actions taken outside of the Marine Directorate when data are flagged to and followed up by other teams such as Compliance and MAU, Yellow = Data analysis. The grey area hashed out on the right of the Figure shows the steps that could be taken with that data but currently are not.

The colours in the figure indicate the types of actions undertaken; Orange = raw data, Blue = Science checks and actions, Green = Data decision/result following checks, Grey = actions taken outside of the Marine Directorate when data are flagged to and followed up by other teams such as Compliance and MAU, Yellow = Data analysis. The grey area hashed out on the right of the Figure shows the steps that could be taken with that data but currently are not.

Contact

Email: mss.fisheries.advice@gov.scot

Back to top